Ketemu ic
PWM driver mini 6 kaki rusak.
- OB2263...kode marking ditulis 63xx
- NCP1251......kode marking ditulis 5xxxx
Setelah sama amati dari beberapa datasheet, ternyata semua ic PWM SOT23-6 hampir sama.
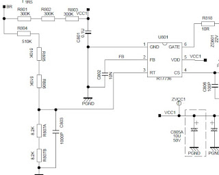
Pin-1 Gnd
Kebanyakan yang kami jumpai Pin-3 dinamakan RT. Seperti halnya OB2263
yang dipasang sebuah R ke Gnd. Nilai R
menentukan frekwensi kerja PWM. Umumnya diset bekerja pada frekwensi 65Khz dengan nilai R
yang dipasang sekitar 90k.
NCP1250/51 misalnya. Pin-3 dinamakan OPP. (Internal and Adjustable Over Power Protection (OPP) Circuit. A resistive divider from the auxiliary winding to this pin sets the OPP compensation level. When brought above 3 V, the part is fully latched off). Atau semacam pin-proteksi, yg akan menyebabkan ic off jika tegangan pin-3 lebih dari 3v.
Pd skema lain yang kami jumpai Pin-3 diberi nama OTP dan dihubungkan dg sirkit BRO yang disambung melalui beberapa R seri ke tegangan dc input 300v atau 150v. Masih kurang jelas, mungkin ini semacam protek juga jika tegangan input listrik drops (semacam ac_det). Contoh OB2273, RT7736.
Apakah semua ic ini bisa saling menggatikan ?
|
U873 U873G |
|
|
GHN GHO GHP
GHQ |
|
|
GKN GKO GKP
GKQ |
|
|
GLS GLU GNB
GNC |
|
|
GLV |
|
|
GNP GNQ |
|
|
GPE |
|
|
GPH GSH |
|
|
GTC |
|
|
AP4313 |
G6G |
|
ABDxx |
|
|
ABRxx |
|
|
73xxx |
|
|
xxP10 xxP10J |
|
|
xxP30
xxxP30A |
|
|
xxP32 |
|
|
xxP32A |
|
|
xxP32H |
|
|
xxP33 |
|
|
xxP36 |
|
|
xxP36R |
|
|
xxP37R |
|
|
xxP39C |
|
|
LD5530R |
xxP30R |
|
ME8204xx |
|
|
25xxxx |
|
|
5xxxxx |
|
|
73xx |
|
|
OB2263 |
63xx |
|
OB2262 |
62xx |
|
R7731A |
IDP606 |
|
SG6858 |
AAIxx |
Adjie Mandoza
Be Good
Zaenal
Mungkin ada puluhan tipe yang bisa dimodif dengan OB2263
(dari toshiba hingga menbot chinaan). Karena yang beda cuman pin-3 saja. Pin-3
ob2263 hanya terhubung ke R 100K ngegrond, itu saja, tidak terhubung kemana-mana
lagi.
Bila ingin memodif menggunakan OB2263, buang semua
komponen yang terhubung dengan pin-3, kemudian pasang resistor 100k pada pin-3 ke
gnd.
*******************
